This platform was developed across three competition seasons and evolved from a simple vision-guided line follower into a tightly integrated multi-sensor rescue robot. The architecture separates high-level perception on a Raspberry Pi from real-time motor control and sensor polling on a microcontroller, ensuring deterministic actuation while running computationally heavy vision pipelines. Please refer to the Technical Design Paper for the best possible information. The information on this website is meant to be a brief overview only.
The robot achieved:
Line tracking algorithmThe primary navigation modality is camera-based line tracking using OpenCV. The pipeline performs adaptive thresholding followed by morphological filtering to remove noise and contour extraction to isolate the line geometry. This allows the robot to maintain stable tracking through intersections, gaps, and partial occlusions. A secondary top-down camera was later introduced to improve victim detection reliability and provide additional spatial context when entering the rescue zone.
Lighting variation was a major source of failure in early iterations. To address this, a custom reflectance sensor array was mounted above the camera and fused with the vision estimate. This provided a lighting-invariant signal that stabilised the controller when the camera exposure was saturated or when the line contrast was reduced by shadows.
Line following is implemented using a PID controller operating on a fused error signal derived from both vision and reflectance data. A finite state machine governs transitions between line tracking, obstacle avoidance, rescue zone behaviour, and return navigation. Running this logic on a Teensy 4.1 ensured consistent loop timing and eliminated latency spikes observed when control was executed on the SBC.
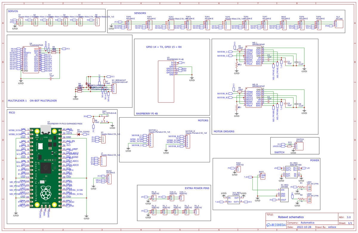
Body Plate PCB Schematics
Body Plate PCB LayoutThe electronics stack evolved from a through-hole prototyping board to a compact surface-mount PCB integrating power distribution, sensor breakout, and microcontroller support. Moving to SMT reduced footprint and improved electrical reliability while enabling a modular stacked architecture that allowed rapid iteration between competition seasons.
Bottom Plate PCB LayoutA custom gearbox was designed to drive four wheels using two motors, reducing overall width while maintaining torque for obstacle traversal. Omniwheels were later introduced to stabilise turning on rectangular speed bumps, reducing lateral slip that previously caused controller oscillations. The mechanical layout was optimised for narrow entrance navigation and repeatable wall tracking in the rescue zone.

Model of the final robot